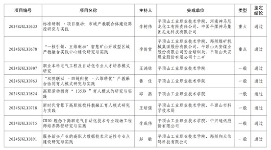
近日,河南省教育厅发布《关于公布2025年度河南省高等教育教学改革研究与实践项目鉴定结果的通知》(教高〔2026〕5号),由我校主持的8项高等教育教学改革研究与实践项目均顺利通过结项鉴定,充分体现了学校在深化教育教学改革、提升人才培养质量方面取得的显著成效。


本次通过鉴定的项目覆盖职业教育多个关键领域,展现出学校以教学改革为牵引,聚焦产业需求、深化产教融合的发展路径。其中,重大项目《标准研制·项目驱动:市域产教联合体建设路径研究与实践》通过研制系列标准规范,有效推动了市域产教联合体建设,为职业教育与产业深度融合提供了实践范式;重点项目《“一核引领、五维驱动”智慧矿山开放型区域产教融合实践中心建设研究与实践》依托创新模式构建开放型实践中心,实现产教资源深度整合,为智慧矿山高技能人才培养奠定坚实基础。其余6项一般项目在教学模式创新、课程体系构建、实践教学优化等方面亦取得突破,共同构成学校教育教学改革的重要成果矩阵。
近年来,学校始终将教育教学改革作为核心战略,通过构建“政策引导-团队攻关-资源保障-成果转化”闭环机制,形成以项目研究带动教学创新、以成果应用反哺人才培养的良性生态,为高质量发展提供了坚实支撑。
学校将以此次结项为新起点,深化“产学研用”协同创新,聚焦国家职业教育改革方向与产业升级需求,构建“项目引领-成果辐射-标准输出”的改革深化路径。通过强化教学成果转化应用,打造职业教育改革创新标杆,为服务国家技能型社会建设、行业转型升级与区域经济高质量发展培养更多高技能人才,持续彰显职业院校的使命担当。
(供稿/教务处 图片 撰稿/李成伟 编辑/马金 责审/宋婷婷 审核/李创起)