教务处
学校首页
网站首页
教务概况
部门简介
教学部门
专业设置
党建工作
组织建设
规章制度
支部生活
教学运行
教学动态
教学通知
督导简报
教学质量
教学检查
质量报告
教学评估
教研教改
教学成果
专业建设
课程建设
教材建设
师资队伍
课程思政
教学竞赛
人才培养
2025版人才培养方案
2023版人才培养方案
规章制度
国家法规
省厅文件
学校文件
处室文件
教学服务
工作流程
资料下载
教材申报
计算机网络技术基础
变频器应用技术(教材奖申报)
煤矿地质
变频器应用技术(国规申报)
人工智能之Python
网站首页
>
正文
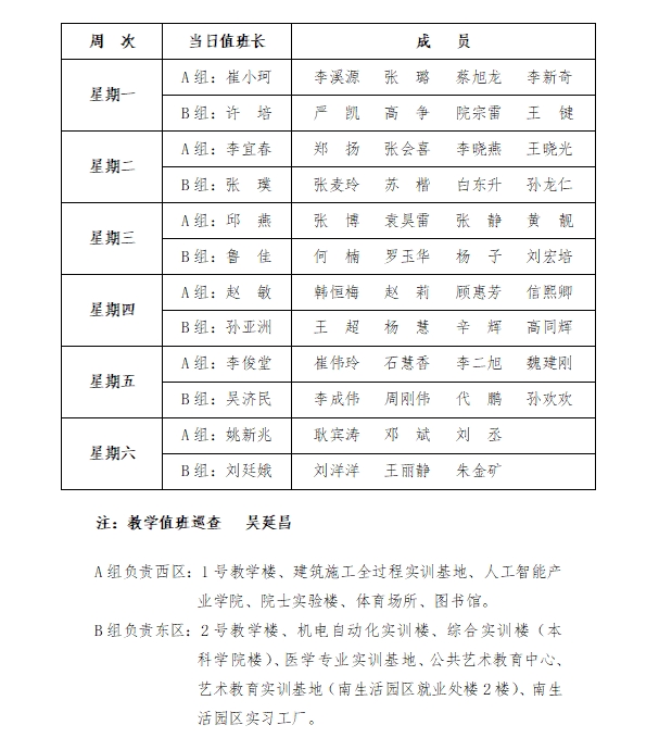
2025-2026-1学期平职学院日常教学值班安排表
来源:
2025-09-06 09:20
点击量:
附件【
2025-2026-1学期平职学院日常教学值班安排表.pdf
】已下载
次