平顶山工业职业技术学院
关于2023年度学校教学改革研究与实践项目拟立项
和拟推荐省级立项评审结果的公示
校属各单位:
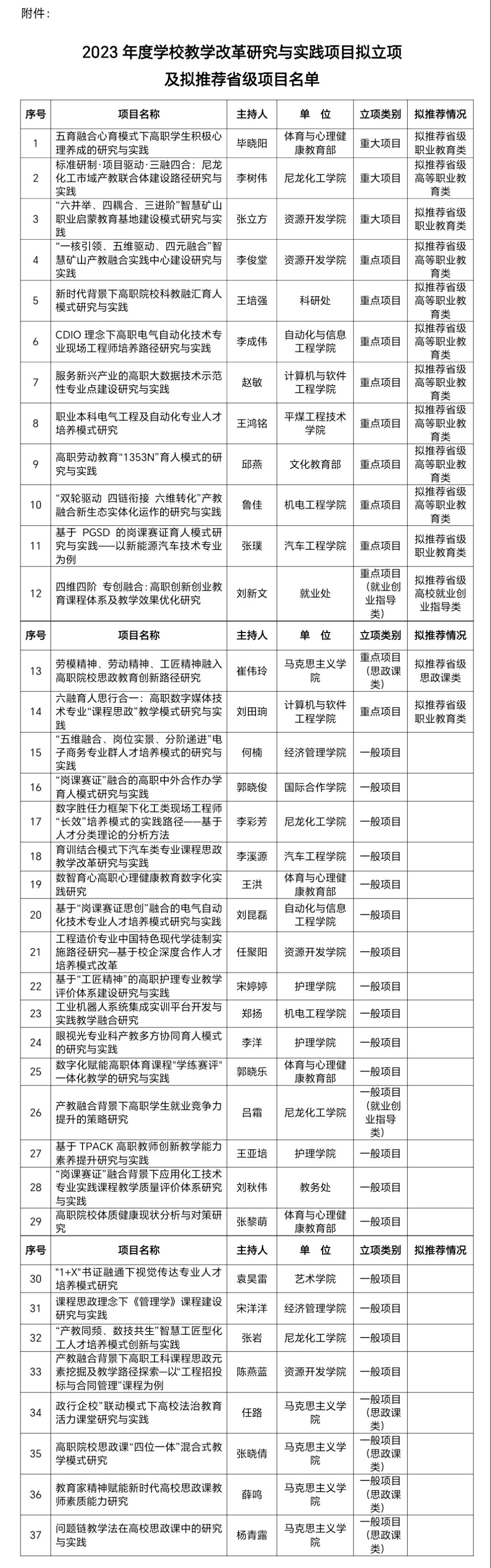
根据《河南省教育厅办公室关于开展2023年河南省职业教育教学改革研究与实践项目立项工作的通知》(教职成函〔2023〕472号)文件精神,按照《关于做好2023年校级教学改革研究与实践项目立项工作的通知》要求,经项目组申请、所在单位初审、学校评审委员会集中评议,37项教学改革研究与实践项目拟予校级立项,其中14项拟推荐省级立项(职业教育类4项,高等职业教育类8项,思政课类1项,高校就业创业指导类1项)。现将结果予以公示(见附件)。
自公示之日起5天内,任何单位和个人对公示结果持有异议,可以书面形式向学校教务处提出。单位提出的异议,须在异议材料上加盖本单位公章,并写明联系人和电话。个人提出的异议,须在异议材料上签署真实姓名,并写明联系电话。凡匿名、冒名或超出公示期提出的异议不予受理。
教务处
2024年1月20日
