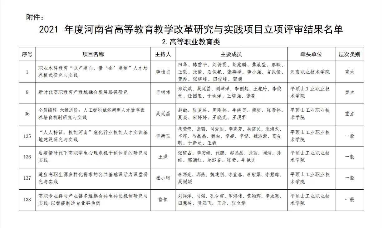
近日,省教育厅公示了《2021 年度河南省高等教育教学改革研究与实践项目立项评审结果名单》,我校遴选上报的6个项目,全部通过评审立项。其中,由李树伟教授主持的《新时代高职教育产教城融合发展路径研究》项目确定为省级重大研究项目,由吴延昌教授支持的《全员编程六维进阶:人工智能赋能新型人才数字素养培育机制研究与实践》项目确定为省级重点研究项目。

近年来,学校紧密围绕立德树人根本任务,深入推进教育教学改革研究,着力研究和解决当前教育改革与人才培养过程中的重难点问题,主动适应教育教学发展新态势、新趋势。教育教学改革研究项目立项建设对提升学校整体教育教学水平,推动教育教学改革,促进学校内涵建设将起到重要推动作用。
据了解,项目研究期间,教学战线将严格按照教育厅相关文件要求,加强过程管理,狠抓成果创新,突出成果应用,确保各项目圆满完成研究任务,切实全面提升人才培养质量,为建成全国一流高职院校目标贡献力量。
(供稿/教务处 图片 撰稿/李学军 编审/李学军 审核/宋婷婷)